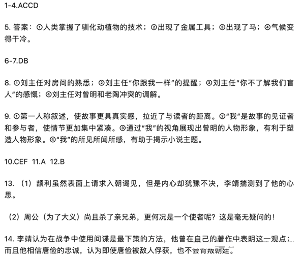
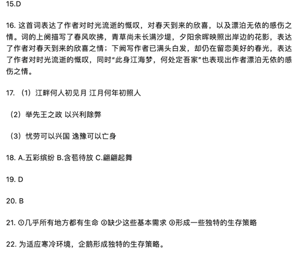
七省聯(lián)考可以幫助大家提前熟悉新高考流程,檢驗前期復習成果,那么,2024年七省聯(lián)考語文學科都考查了哪些知識點?下面為大家整理了2024年七省聯(lián)考語文試卷及答案解析,希望可以幫助到大家。![]() 2024年七省聯(lián)考語文試卷真題 ![]() ![]() ![]() ![]() ![]() ![]() ![]() ![]() ![]() ![]() ![]() ![]() 2024年七省聯(lián)考語文答案解析 ![]() ![]() 七省聯(lián)考語文滿分是多少? 七省聯(lián)考語文滿分為:150分 七省聯(lián)考語文考試時間安排 ![]() 2024年七省聯(lián)考語文試卷及答案解析就為大家介紹到這里,想了解關于七省聯(lián)考的更多信息,請點擊高考欄目,我們會為您持續(xù)更新、整理。 推薦閱讀: 1、七省聯(lián)考是哪七??? 2、七省聯(lián)考試卷結構是怎樣的? 3、2024年七省聯(lián)考考試時間 4、2024年七省聯(lián)考成績公布時間 5、2024年高考倒計時 6、陽光高考網(wǎng)官方網(wǎng) |


















